Vitamin D helps some child health problems in Pakistan
Adjunctive vitamin D therapy in various diseases in children: a scenario according to standard guideline
BMC Pediatrics volume 22, https://doi.org/10.1186/s12887-022-03297-z
Hafsa Arshad, Faiz Ullah Khan, Naveed Ahmed, Naveed Anwer, Ali Hassan Gillani & Asim.ur. Rehman



Strange, no enties between 1,000 IU to 200,000 IU
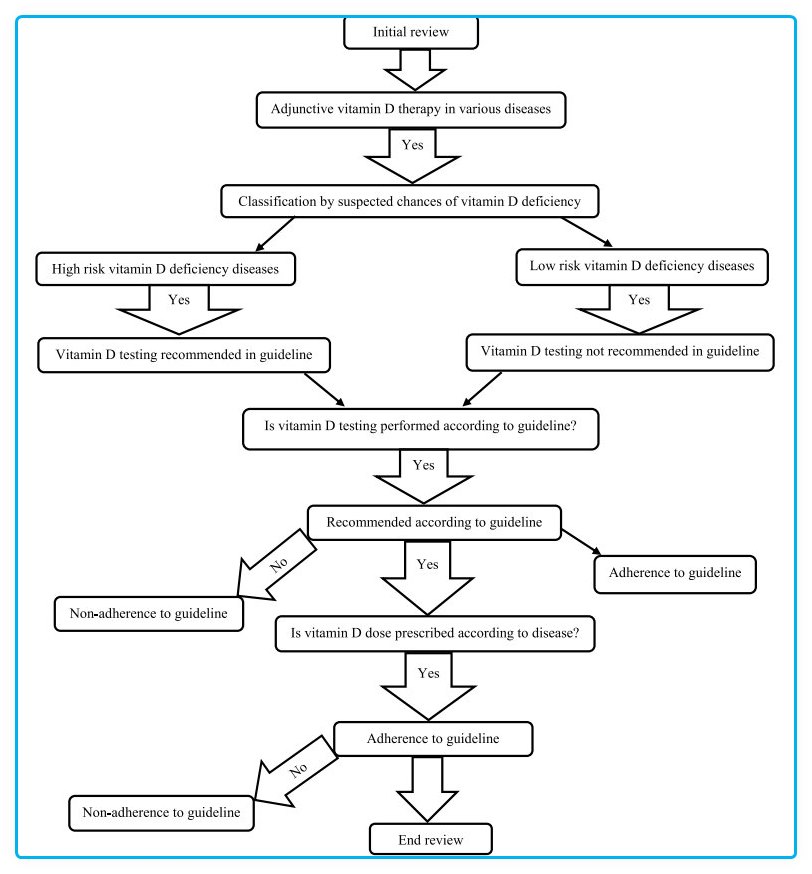
Background
Adherence to standard guidelines is imperative when question comes to disease management. The present study aimed to evaluate the administration of adjunctive vitamin D therapy in various diseases, its adherence to standard guideline and the effect of socioeconomic status on the consumption of vitamin D in children.
Methods
Cross sectional observational study was conducted among 400 ambulatory pediatric patients at Children’s Hospital, Pakistan Institute of Medical Sciences Islamabad, from November 2017 to June 2018. Data were collected by a self-designed structured questionnaire from the patient’s medical chart. Adjunctive vitamin D therapy adherence was evaluated by the U. S endocrinology clinical practice guideline of vitamin D deficiency. The association between socioeconomic status and consumption of vitamin D was examined by chi-square. Alpha value (p ≤ 0.005) was considered statistically significant. Statistical analysis was done by SPSS version 25.
Results
In 400 patients, 9 diseases and 21 comorbid conditions were identified, in which adjunctive vitamin D therapy was prescribed. Adherence to vitamin D testing in high-risk vitamin D deficiency diseases as; seizures (3.8%), bone deformities (13.3%), steroid-resistant nephrotic syndrome (0.0%), cerebral palsy (5.9%) and meningitis (14.3%). Adherence to prescribed vitamin D dose was in (41.3%) patients in various diseases. Significant association (p < 0.05) was found between socioeconomic status and consumption of vitamin D in children and mothers.
Conclusions
It was found that adjunctive vitamin D was being prescribed in various diseases and comorbidities. Overall poor adherence to the standard guideline was observed in disease management in children. Low socioeconomic status affects vitamin D supplementation consumption in children.
📄 Download the PDF from VitaminDWiki
VitaminDWiki - Infant-Child category has items and contains
{include}
{include}