Vitamin D and neurocognitive function – Holick
Note: Update by same authors with same title 8 years later
Vitamin D and neurocognitive function
Clinical Interventions in Aging 2 April 2014
Mathias Schlogl1 Michael F Holick2
'University Center for Medicine of Aging Basel, University of Basel, Basel, Switzerland; 2Department of Medicine, Section of Endocrinology, Nutrition, and Diabetes, Vitamin D, Skin, and Bone Research Laboratory, Boston University Medical Center, Boston, MA, USA
Correspondence: Michael F Holick Physiology and Biophysics, Boston University School of Medicine, 85 East Newton St, M-1013, Boston, MA, USA 02118 Tel +' 617 638 4546 Fax + ' 617 638 8882 Email mfholick@bu.edu
In recent years, emerging evidence has linked vitamin D not only to its known effects on calcium and bone metabolism, but also to many chronic illnesses involving neurocognitive decline. The importance of vitamin D3 in reducing the risk of these diseases continues to increase due to the fact that an increasing portion of the population in developed countries has a significant vitamin D deficiency. The older population is at an especially high risk for vitamin D deficiency due to the decreased cutaneous synthesis and dietary intake of vitamin D. Recent studies have confirmed an association between cognitive impairment, dementia, and vitamin D deficiency. There is a need for well-designed randomized trials to assess the benefits of vitamin D and lifestyle interventions in persons with mild cognitive impairment and dementia.
Introduction
Vitamin D is involved in calcium and bone metabolism, as well as in numerous other metabolic processes that are important for maintaining health. Vitamin D deficiency is common in the elderly. In this review, we will summarize and discuss the current knowledge of the association between vitamin D levels and neurocognitive function. We will begin with overviews of vitamin D metabolism, vitamin D and aging, the vitamin D receptor (VDR) in the brain, malnutrition in the elderly, and the current evidence of vitamin D deficiency. Next, we will summarize new clinical data on the role of vitamin D among patients with mild cognitive impairment (MCI), Alzheimer's disease (AD), and vascular dementia (VaD).
Background
Vitamin D metabolism
Vitamin D3 is produced in the human skin with the influence of sunlight (ultraviolet B; 290-315 nm) from 7-dehydrocholesterol (7-DHC).1 Even though 7-DHC is the precursor of cholesterol, statins have no influence on the cutaneous synthesis of vitamin D3.2 Major factors that influence the cutaneous production of vitamin D3 include time of day, season, latitude, skin pigmentation, sunscreen use, and aging.3,4 Vitamin D (D represents D2 or D3) from cutaneous synthesis or dietary/supplemental intake is bound to the vitamin D binding protein and transported to the liver, where it is hydroxylated on C-25 by the cytochrome P450 enzyme (CYP2R).1 In addition, 25-hydroxyvitamin D [25(OH)D] is the main circulating metabolite of vitamin D.1 In the kidneys, a second hydroxylation at the C1-position by the cytochrome P450 [5(OH)D-1a-hydroxylase; CYP27B1] occurs.1 This results in the production of 1,25-dihydroxyvitamin D [1,25(OH)2D], the biologically active metabolite of vitamin D.1 The concentration of 1,25(OH)2D in the blood is regulated via a feedback mechanism by 1,25(OH)2D itself (via an induction of the 25(OH)D-24-hydroxylase; CYP24A1), as well as by parathyroid hormone, calcium, fibroblast growth factor 23, and various cytokines such as interferon y and tumor necrosis factor a (Figure 1).1,5 For a long time, it was assumed that only the kidneys were capable of converting 25(OH)D to 1,25(OH)2D. In vitro experiments and studies in patients with nephrectomy have shown that numerous extrarenal cells, including keratinocytes, monocytes, macrophages, osteoblasts, prostate, and colon cells are capable of expressing the 1 a-hydroxylase so as to convert 25(OH)D in these cells to 1,25(OH)2D.1,6,7 In keratinocytes, both the 1 a-hydroxylase as well as the 25-hydroxylase (CYP2R) have been detected.6,8,9 Lehmann et al10 have shown in vitro that keratinocytes are capable of engaging in the complete enzymatic synthesis of 1,25(OH)2D3 from vitamin D3. Moreover, 1,25(OH)2D is produced locally in organs and cells, and it is thought to function in an autocrine manner to regulate a variety of metabolic processes that are not related to calcium metabolism. Once it performs these functions, it induces its own destruction by increasing the expression and production of CYP24A1, which hydroxylates and oxidizes the side chain, forming the inactive water-soluble calcitroic acid.1
Vitamin D receptor in the brain
It should be noted that 1,25(OH)2D signaling is conducted through the VDR, which shares its structural characteristics with the broader nuclear steroid receptor family.11 In 1992, Sutherland et al12 provided the first evidence that the VDR is expressed in the human brain. Using radiola-beled complementary deoxyribonucleic acid probes, the authors showed that VDR messenger ribonucleic acid is expressed in the postmortem brains of patients with AD or Huntington's disease. In a landmark study, Eyles et al13 described that both the VDR and CYP27B1 are widespread in important regions of the human brain including the hippocampus, which is particularly affected by neurode-generative disorders.14-17 Furthermore, the VDR is also expressed in the prefrontal cortex, cingulate gyrus, basal forebrain, caudate/putamen, thalamus, substantia nigra, lateral geniculate nuclei, hypothalamus, and cerebellum.18 Importantly, VDR gene polymorphisms are associated with cognitive decline,19,20 AD,21-24 Parkinson's disease,25-29 and multiple sclerosis.30
Vitamin D and aging
With age, the skin's ability to synthesize vitamin D significantly decreases. MacLaughlin and Holick31 described that the capacity of the skin's ability to synthesize vitamin D is reduced by more than 50% at 70 years of age compared to 20 years of age; however, aging does not affect the intestinal absorption of vitamin D. While hydroxylation at the C-25 position in the liver is not affected by aging,32 the ability for the hydroxylation at the C-1 position is reduced by age-related functional limitations of the kidneys, and is less responsive to the parathyroid hormone stimulation of CYP27B1.33,34 Decreased thickness of the skin with age,35 in addition to a reduction in 7-DHC content is considered the reason for the decrease in vitamin D synthesis with aging.31 In 1989, Holick et al36 described that a single exposure to simulated solar radiation (32 mJ/cm2) in younger subjects led to a significant threefold increase in serum vitamin D3 concentration, as compared to elderly subjects. Several studies have reported that 25(OH)D <30 ng/mL is common in older persons with illnesses.37-39 Perry et al40 also described that there is a longitudinal decline in 25(OH)D levels with aging, even in those taking a vitamin D supplement.
Malnutrition in the elderly
Malnutrition is not a symptom of old age, but it often accompanies one or more diseases, and its clinical presentation is often nonspecific. The type and intensity of symptoms depend on the patient's prior nutritional status and on the nature of the underlying disease and the speed at which it is progressing.41 Malnutrition can be a causative factor not only for vitamin D deficiency, but for other fat and water-soluble vitamins that are important for neurocognitive function. Alterations in smell42 and taste perception,43 as well as in chewing and swallowing disorders,44 lead to a decrease in the enjoyment of food and may contribute to the reduction of energy consumption. Pain, nausea, and polypharmacy are among the most common reasons that many hospital patients do not consume enough nutrients.45 Nutrient loss can be accelerated by bleeding, diarrhea, abnormally high sugar levels (glycosuria), kidney disease, and other factors such as fever, infection, surgery, or benign or malignant tumors. Furthermore, life events, such as the loss of a spouse, or social factors, such as the nature and extent of nursing support,46 have a significant impact on energy consumption. Patients with depression47 and most patients with dementia are at a higher risk for malnutrition during the course of their disease,48 and ensuring adequate oral intake within the group of patients with dementia is often problematic.49-51 A recent meta-analysis of 12 articles evaluated the effectiveness of oral nutritional supplements (ONS) in older adults with (P<0.0001), body mass index (P<0.0001), and cognition at and without cognitive impairment.52 The authors showed a 6.5±3.9-month follow up (P=0.002) when ONS were given, that patients exhibited a significant improvement in weight as compared to the control group.52
However, caution should be applied to the finding regarding the influence of ONS on cognitive performance, as measured by the Mini-Mental State Examination (MMSE), since only four studies with a total of 141 patients in the intervention groups and 130 in the control groups were included.52

Prevalence of vitamin D deficiency
According to the US Endocrine Society, which addresses the evaluation and treatment of patients with specific diseases who are at risk for vitamin D deficiency, a cut-off level <20 ng/mL (50 nmol/L) for 25(OH)D defined vitamin D deficiency.53 The US Institute of Medicine report, which addresses the dietary reference intake of vitamin D in the normal, healthy North American population, concluded that 25(OH)D equal to 16 ng/mL (40 nmol/L) should be the cutoff for vitamin D deficiency, but for maximum bone health, the team recommended a 25(OH)D level >20 ng/mL.54 Recent reviews reported that children, as well as young, middle-aged, and older adults are at risk for vitamin D deficiency worldwide.55-57 In Europe, vitamin D deficiency in the elderly is more likely in women than in men, and it is more common in the south than in the north.58 Based on the definition of the US Endocrine Society, the prevalence of vitamin D deficiency was almost one-third of the US population.59 Data from the Healthy Lifestyle in Europe by Nutrition in Adolescence (HELENA) study, which obtained blood samples from 1,006 adolescents in nine different European countries, also indicated that vitamin D deficiency is highly prevalent, even in children.60 Importantly, vitamin D deficiency is associated with a significantly increased prevalence of hypertension, obesity, and dyslipidemia, type 2 diabetes, chronic kidney disease, and endothelial dysfunction.61,62
Vitamin D and neurocognitive functioning
There is strong evidence that 1,25(OH)2D contributes to neuroprotection by modulating the production of nerve growth,63-65 decreasing L-type calcium channel expression,66 regulating the toxicity of reactive oxygen species,67-71 and neurotrophic factors such as nerve growth factor,64,72-76 glial cell-derived neurotrophic factor,77 and nitric oxide synthase.69 Furthermore, vitamin D and its metabolites are involved in other neuroprotective mechanisms including amyloid phagocytosis and clearance,78,79 and vasoprotection.80
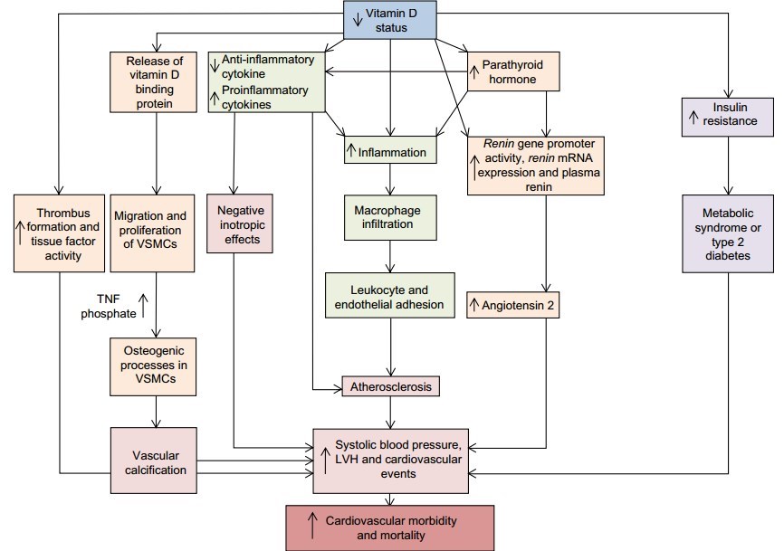
Multiple systematic reviews and meta-analyses of observational studies confirm that cardiovascular risk factors (for example, hypertension, hypercholesterolemia, atherosclerosis, diabetes mellitus, and smoking) are associated with low levels of 25(OH)D and predict cardiovascular events including strokes.81-86 Gunta et al86 recently described multiple vitamin-D-related pathways that contribute to cardiovascular morbidity and mortality. Vitamin D plays a protective role in the cardiovascular system through downregulating the renin-angiotensin-aldosterone system,87-90 cardiac remodel-ing,91-93 regulating the endothelial response to injury,94-96 and blood coagulation by increasing thrombus formation and tissue factor activity (Figure 2).97 Furthermore, 25(OH)D levels are inversely associated with one's risk for developing vascular calcification,98,99 which is known as a marker of atherosclerotic burden and a risk factor for dementia.100-103
In recent years, the relationship between blood pressure and cognitive function and dementia has received much attention from epidemiological research. It is known that midlife hypertension is an important modifiable risk factor for late-life cognitive decline,104,105 MCI106,107 and VaD.108,109 Qiu et al110 described that some cross-sectional studies have shown an inverse association between blood pressure and the prevalence of dementia and AD, whereas longitudinal studies yielded mixed results that largely depend on the age at which blood pressure is measured and the time interval between blood pressure and outcome assessments.
A recent American Heart Association and American Stroke Association guidance statement published in 2011 provided an excellent overview of the evidence on vascular contributions to cognitive impairment and dementia.111 There is reasonable evidence (class 2a, Level of Evidence B ) to suggest that blood pressure-lowering therapy can be useful for the prevention of late-life dementia among people who are middle-aged, and for younger elderly individuals. However, the usefulness of lowering blood pressure in those over 80 years of age for the prevention of dementia is not well established (class 2b, Level of Evidence B ). Furthermore, lowering blood pressure in patients who do not have cognitive impairment can reduce the risk of subsequent cognitive impairment, whereas lowering blood pressure to preserve cognition among patients who already have cognitive impairment is not a proven successful strategy.
In 2010, The National Institutes of Health launched a two-arm, multicenter, randomized clinical trial to determine whether maintaining blood pressure levels lower than the current recommendations further reduces one's risk of developing cardiovascular and kidney diseases, or age-related cognitive decline. Called the Systolic Blood Pressure Intervention Trial (SPRINT), this 9-year, $114 million study will be conducted in more than 80 clinical sites across the United States.

Figure 2 Vitamin D-related pathways, cardiovascular morbidity, and mortality.
Notes: A decreased serum level of 25-hydroxyvitamin D (vitamin D status) is a risk factor for cardiovascular morbidity and mortality, owing to increases in systolic blood pressure, LVH, and adverse cardiovascular events. These effects may involve various pathways, including increases in endothelial adhesion, which could promote atherosclerosis causing negative inotropic effects on the heart, vascular calcification through osteogeneic processes in VSMCs, and an increase in thrombogenesis. Furthermore, increases in the inflammatory milieu cause macrophage infiltration, and increased levels of parathyroid hormone could be involved in a complex interaction with the renin-angiotensin system. Adapted by permission from Macmillan Publishers Ltd: Nature Reviews Nephrology. Gunta SS, Thadhani RI, Mak RH. The effect of vitamin D status on risk factors for cardiovascular disease. Nat Rev Nephrol. 20l3;9(6):337-347.86 Copyright © 2013.
Abbreviations: TNF, tumor necrosis factor; VSMC, vascular smooth muscle cell; LVH, left ventricular hypertrophy; mRNA, messenger RNA.
More than 9,000 patients >55 years of age with systolic blood pressure $130 mmHg and with at least one other vascular risk factor will be randomized to either an "aggressive" treatment arm characterized by a target systolic blood pressure of < 120 mmHg, or a more "routine" arm with a target systolic blood pressure of < 140 mmHg. In a substudy (SPRINT-MIND) - which is funded by the National Institute on Aging and the National Institute of Neurological Disorders and Stroke -whether the lower systolic blood pressure goal influences the occurrence of dementia, change in cognition, and change in brain structure (on magnetic resonance imaging) will also be tested.
Vitamin D and mild cognitive impairment
MCI is a condition that "represents an intermediate state of cognitive function between the changes seen in aging but does not fulfill the criteria for dementia."112 Petersen112 estimated that between 10% and 20% of people aged 65 years or older suffer from MCI, and several other studies have shown that patients with MCI are at a greater risk of developing dementia.113-116 A meta-analysis by Etgen et al117 suggested a more than doubled risk of cognitive impairment in patients with vitamin D deficiency among 7,688 participants. The authors showed an increased risk of developing cognitive impairment in those with low 25(OH)D compared with those with normal 25(OH)D levels (odds ratio: 2.39; 95% confidence interval: 1.91-3.00; P<0.0001). Only five cross-sectional and two longitudinal studies were included in the meta-analysis, which underlines the need for future prospective studies.
One of the studies by Llewellyn et al118 showed an inverse relationship with serum 25(OH)D and cognitive impairment in 1,766 adults aged 65 years and older from the Health Survey for England 2000. There was a 230% increased risk for cognitive impairment in those with 25(OH)D <20 ng/mL compared to those with a 25(OH)D level >20 ng/mL. Including 2,749 participants from eight studies, Balion et al119 compared mean MMSE scores between individuals with levels of 25(OH)D <50 nmol/L and $50 nmol/L.
The authors showed a higher average MMSE score in those participants with higher 25(OH)D concentrations. There is also a need for long-term, placebo-controlled, randomized trials to assess the potential benefits of pharmacologic and lifestyle interventions in persons with MCI. A very promising randomized-controlled trial (DO-HEALTH) began enrolling participants in December 2012; it will enroll a total of 2,152 community-dwelling men and women aged 70 years of age to test the individual and the combined benefits of 2,000 IU of vitamin D/day, 1 g of omega-3 fatty acids/day, and a simple home exercise program (http://do-health.eu/ wordpress/). One of the five primary endpoints is the risk of functional decline.
Vitamin D, Alzheimer's disease, and vascular dementia
AD is the best known and the most common cause of dementia in older people.120 According to a study by Ferri et al121 that was conducted in 2005, the global prevalence of dementia was 24.3 million. The authors hypothesized that this number will double every 20 years to a total of 42 million individuals by 2020 and 81 million people by 2040. VaD is the second most common type of dementia.122-124 According to The Aging, Demographics, and Memory Study (ADAMS), the prevalence of VaD in the United States among those aged 71 years and older has been estimated to be approximately 594,000.125 The development of clinical AD and VaD is very complex,126,127 since several pathophysiological pathways leading to vascular and neurodegenerative processes are similar.128 Importantly, macroscopic infarcts are very common in approximately one-third to one-half of older people,129-132 and infarcts frequently coexist with AD pathology in the brains of older people.130,132-136 Several studies showed that cerebrovascular lesions lower the threshold of the AD-type changes that are necessary to cause cognitive decline.133,135,137
It has to be acknowledged that the prevalence and incidence figures from AD and VaD pertain to diagnostic thresholds for these disorders,111 and that there exist multiple sets of criteria for VaD.124 Most older studies use the construct of VaD, and more recently, the term "vascular cognitive impairment" has been introduced to capture the entire spectrum of cognitive disorders that range from MCI to fully developed dementia.111 Since most of the recent systematic reviews and meta-analyses that have been published within the last 3-5 years, the old term (VaD) has been used to characterize cognitive syndromes associated with vascular disease and cognitive decline. A meta-analysis from Balion et al,119 which was conducted using five different databases including 37 different studies published in 2012, compared cognition (as measured by the MMSE) to 25(OH)D levels. The results showed that individuals with AD had lower 25(OH)D concentrations compared to those without AD. In addition, MMSE scores were lower in patients with lower 25(OH)D concentrations. However, the authors noted that the nature of the relationship between cognition and 25(OH)D concentrations is still not clear. In contrast to Balion et al,119 who included studies with and without regression models to answer this question, Annweiler et al114 restricted their report to studies that used regression models. The authors concluded that in older adults, vitamin D deficiency was associated with dementia,138-141 and that vitamin D supplementation might have a protective effect. Similar results were reported by Barnard and Colon-Emeric.142 Furthermore, in a systematic review and meta-analysis, Ann-weiler et al143 critically analyzed the domain-specific cognitive performance affected in vitamin D deficiency. The authors demonstrated that vitamin D deficiency "is cross-sectionally associated in adults with episodic memory disorders and executive dysfunctions, in particular mental shifting, information updating, and processing speed."143 Recently, van der Schaft et al144 also conducted a systematic review that included 25 studies with a cross-sectional design and six studies with a prospective design; three of these studies showed cross-sectional as well as prospective data.145-147 The main finding was a statistically significantly worse outcome on one or more cognitive function tests, or a higher frequency of dementia, with lower 25(OH)D levels or vitamin D intake in 72% of the studies. In addition, 67% of the prospective studies showed a higher risk of cognitive decline after a follow-up period of 4-7 years in participants with lower 25(OH)D levels at baseline compared with participants with higher 25(OH)D levels.
Importantly, several limitations have to be considered while interpreting the data of the systematic reviews and meta-analyses. Cross-sectional studies cannot answer the question of whether vitamin D deficiency leads to cognitive decline, or whether people with a cognition disorder have lower exposure to sunlight or lower vitamin D intake, nor do they reflect seasonal fluctuation of vitamin D status.144 Using different cut-off points for vitamin D status classification, and different diagnostic criteria for MCI and VaD, make it difficult to compare these studies. Finally, the differences in adjustments for potential confounders such as age, sex, race, depression, level of education, diabetes, hypertension, kidney disease, physical activity, and/or season that the sample was obtained may explain some of the different study results reported in the systematic reviews and meta-analyses.
Conclusion
Older adults are at a high risk of developing vitamin D deficiency due to decreased cutaneous synthesis and dietary intake of vitamin D. Vitamin D deficiency is associated with substantial increases in the incidence of hypertension, hyperlipidemia, myocardial infarction, stroke, fractures, and diabetes. Vitamin D signaling is involved in brain development and function. Many studies have shown that AD and VaD share hypertension as a common risk factor, and there is reasonable evidence to suggest blood pressure-lowering therapy can be useful for the prevention of late-life dementia for middle-aged and younger elderly individuals, whereas the usefulness of lowering blood pressure among those over 80 years of age for the prevention of dementia is not well established. The overlap between AD and VaD makes it difficult to estimate to what extent each disease contributes to cognitive decline. The majority of the cross-sectional and prospective studies found that vitamin D deficiency is associated with a statistically significantly worse outcome on one or more cognitive function tests, or with a higher frequency of MCI and dementia. The identification of people who are at risk for cognitive impairment holds realistic promise for the prevention or postponement of dementia. There is a need for long-term, placebo-controlled, randomized trials to assess the potential benefits of pharmacologic and lifestyle interventions in persons with MCI, VaD, and AD.
References in PDF attached at the bottom of this page
See also VitaminDWiki
Vitamin D reduces Alzheimer’s disease in at least 11 ways – Jan 2013
Cognitive Impairment 2.4X more likely if low vitamin D – meta-analysis July 2012
Cognitive category listing with associated searches