Diabetic Nephropathy – active vitamin D helps
Relationship of Vitamin D with Diabetes Mellitus and Diabetic Nephropathy
Port J Nephrol Hypert 2014; 28(2): 108-118, Advance Access publication 16 June 2014
Ana Paula Silva, Andre Fragoso, Pedro Leao Neves
Department of Nephrology, Hospital de Faro - Centro Hospitalar do Algarve. Faro, Portugal
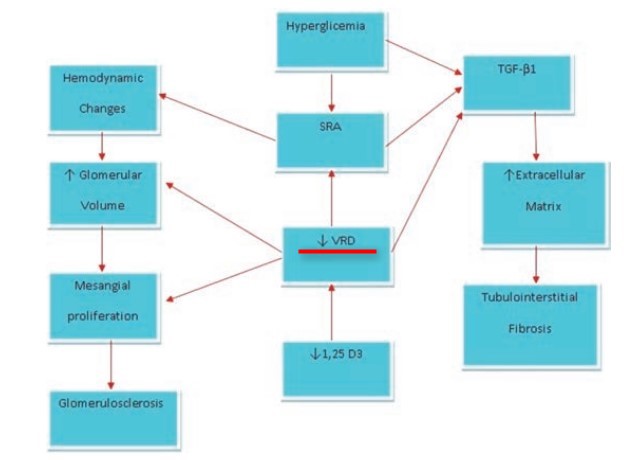
Diabetic nephropathy (DN) is a major public health problem whose prevalence has been increasing in recent years. It is characterized by a progressive pattern and is associated with high morbidity and mortality rates. Several factors are associated with the onset and progression of DN, such as glycaemic control, hypertension, obesity and inflammation status. In addition, vitamin D also seems to be involved through a pleiotropic regulatory activity/protection with promising applicability, either in prevention or progression of renal disease. The purpose of this review was to summarize the scientific evidence that supports the role of vitamin D in diabetes mellitus and DN.

Notes
Longstanding Diabetes ==> Kidney failure (10% of Type II, 30% of Type1) ==> Diabetic Nephropathy
One type of diabetic nephropathy is peripheral nephropathy,
which affects such body parts as the feet, legs and hands, thus leading to numbness of feet
📄 Download the PDF from VitaminDWiki.
See also VitaminDWiki
Diabetic nephropathy (Kidney) treated by 50,000 IU of vitamin D weekly – RCT Jan 2019
Diabetic neuropathy least likely if have 30-40 ng of vitamin D – Oct 2015
Diabetic foot ulcer associated with extremely low vitamin D levels – Sept 2013
-
Calcitriol (active vitamin D) is very important if poor kidney function
Calcitriol provides vitamin D to the rest of the body AND treats the kidney

click on chart for more information