Nutraceutical interventions for neuroprotection
Nutraceutical interventions for neuroprotection: a comprehensive review
Piochemical-pharmacology/vol/245/suppl/C), March 2026,
Nabanita Ghosh a, Jyotirmoy Ghosh b, Sumit Ghosh c, Krishnendu Sinha d, Parames C. Sil eShow moreAdd to MendeleyShareCite[https://doi.org/10.1016/j.bcp.2025.117637]

Nutraceuticals, bioactive compounds derived from food sources, are emerging as promising agents for neuroprotection, particularly through their modulation of gut health. Unlike conventional single-molecule therapeutics that often target isolated pathways, nutraceuticals offer a multi-targeted approach by influencing the gut-brain axis, a bidirectional communication network linking the gut microbiota and the central nervous system. Key nutraceuticals such as probiotics, prebiotics, polyphenols, omega-3 fatty acids, and vitamins have been shown to beneficially alter microbiota composition, reduce intestinal inflammation, and strengthen gut barrier integrity. These changes can significantly influence brain function by modulating neurotransmitter activity and systemic immune responses. This review compares the holistic action of nutraceuticals with the more focused effects of single-molecules, particularly in the context of neurodegenerative diseases like Alzheimer’s, Parkinson’s, Huntington’s Disease and Motor Neuron Diseases like amyotrophic lateral sclerosis. It discusses how nutraceuticals may mitigate key pathological features of these conditions-including neuroinflammation, oxidative stress, and mitochondrial dysfunction, through gut-mediated pathways. Despite their potential, challenges remain regarding the standardization of formulations, bioavailability, dosage optimization, and long-term safety. Further clinical research is needed to validate the efficacy of nutraceuticals as complementary or alternative strategies to traditional neuroprotective agents.
Introduction
Neurodegenerative diseases (NDDs) represent a broad class of disorders that lead to the progressive deterioration of neuron structure and function, ultimately causing a decline in cognitive, motor, and sensory capabilities. These conditions, which impact the central nervous system, pose a significant global health burden due to their rising prevalence and associated high levels of disability and care needs. The most common neurodegenerative disorders (NDDs) include Parkinson’s disease (PD), Alzheimer’s disease (AD), amyotrophic lateral sclerosis (ALS), and Huntington’s disease (HD). Each of these diseases’ manifests with unique clinical features, such as cognitive decline and memory loss in AD, movement difficulties in PD, involuntary movements in HD, and muscular weakness in ALS, while sharing several common pathological mechanisms, including protein misfolding, oxidative stress, mitochondrial dysfunction, and neuroinflammation. These overlapping pathophysiological processes contribute to neuronal loss and are central to understanding disease progression in NDDs [1], [2]. Current pharmacological treatments for NDDs primarily address symptoms rather than modifying disease progression, which limits their effectiveness. While these treatments can provide symptomatic relief, they often do not target the underlying disease mechanisms, and their efficacy in slowing disease progression is generally limited. Furthermore, conventional therapies are often associated with significant side effects, underscoring the need for more effective, safer treatment options that address the root causes of neurodegeneration [3], [4]. Given these limitations, there is growing interest in exploring alternative or complementary therapeutic approaches that might provide broader neuroprotective effects and improve patient outcomes.Nutraceuticals, defined as foods or food-derived compounds that offer health benefits beyond their nutritional value [5], [6], have emerged as promising candidates for neuroprotection in NDDs. Bioactive substances, including polyphenols, vitamins, omega-3 fatty acids, and probiotics, have the potential to beneficially impact neurodegenerative processes. In this context, “interventions” refer to the deliberate use of these compounds, through diet, supplementation, or functional formulations, to prevent, delay, or modulate the progression of neurodegenerative diseases. In this review, the term “nutraceuticals” encompasses not only complex formulations derived from food but also individual bioactive compounds such as specific vitamins, omega-3 fatty acids, polyphenols like resveratrol, amino acids like tryptophan, and antioxidants including alpha-lipoic acid. These molecules are regarded as nutraceuticals when they are administered in concentrated or supplemental forms with the purpose of supporting neural health or countering disease-related processes, rather than simply fulfilling basic nutritional needs. Their inclusion under the nutraceutical category is justified by their demonstrated physiological roles in modulating mechanisms relevant to neurodegeneration. They are thought to confer neuroprotective effects by targeting multiple molecular pathways related to oxidative stress, inflammation, and neuronal repair, potentially offering a comprehensive approach to mitigating the effects of NDDs [7], [8]. This multi-targeted approach to neuroprotection is particularly relevant given the complexity of NDD pathology, where multiple pathways often interact to drive disease progression.This review will provide a focused analysis of how selected nutraceuticals may offer neuroprotection by influencing oxidative stress, inflammation, mitochondrial function, and the gut-brain axis. It will draw upon findings from molecular studies, animal models, and preliminary clinical research. Additionally, it will outline key areas for future research, highlighting the therapeutic potential of these bioactive compounds as adjunctive or complementary therapies for neurodegenerative diseases. Nonetheless, it will also acknowledge ongoing challenges, such as limited bioavailability, inconsistent clinical outcomes, and a lack of long-term human studies, which may affect their future therapeutic application.
Section snippets
Mechanisms of neurodegeneration
Neurodegeneration involves the gradual decline and death of neurons, driving conditions such as AD, PD, HD and ALS. It is linked to protein misfolding, oxidative damage, neuroinflammation etc. as described in this section (Fig. 1). Current treatments primarily address symptoms, underscoring the importance of discovering early intervention strategies and reliable biomarkers.
Understanding the gut-brain axis and its influence on the nervous system
The GBA is a dynamic, bidirectional system, where signals from the gut reach the brain and vice versa through a variety of pathways [40]. The main pathways involve the vagus nerve, which provides a direct neural link between the gut and the brain, as well as the enteric nervous system (Fig. 2), often called the “second brain”[41], the immune system, and the endocrine (hormonal) pathways [42]. Each of these components contributes to the transmission of signals between the gut and the brain,
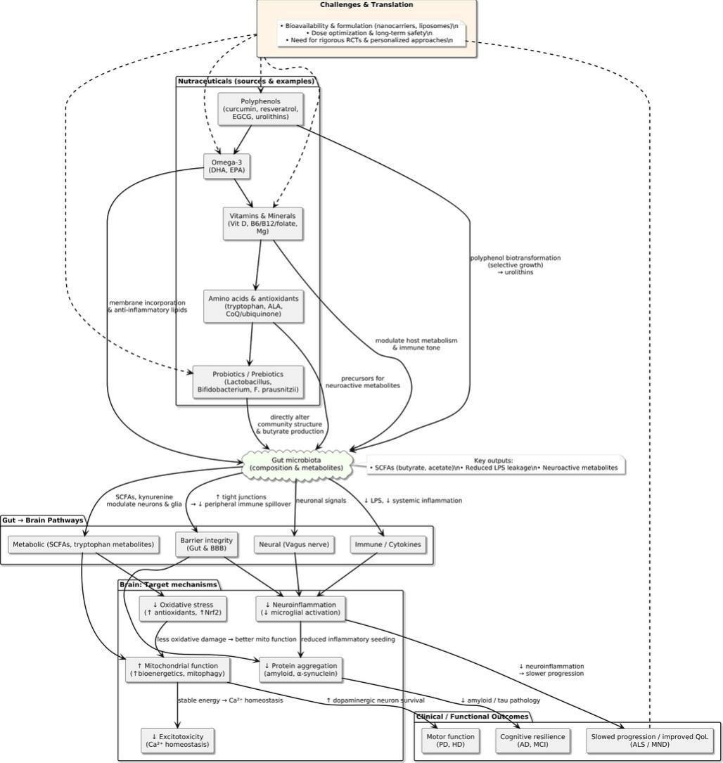
Nutraceuticals and gut Microbiota: A synergistic interaction
The connection between gut microbiota and nutraceuticals is gaining attention due to its potential impact on health and disease management. Nutraceuticals can alter the composition and function of the gut microbiota, which, in turn, affects various physiological and metabolic processes[68], [69]. These nutraceuticals, such as dietary fibers, polyphenols, probiotics, prebiotics, and omega-3 fatty acids, act as substrates for the gut microbiota [70]. The fermentation of these compounds results in
Curcumin: mechanisms, evidence in animal models and human studies
Research on the neuroprotective effects of the polyphenol non-flavonoid curcumin has been less extensive than studies on resveratrol. However, studies involving Neuro 2a mouse neuroblastoma cells infected with the Japanese encephalitis virus show that curcumin enhances cell survival by reducing reactive oxygen species (ROS) and inhibiting signals that trigger cell death. In living animals, curcumin shields rats from localized brain ischemia caused by blockage of the middle cerebral artery [77].
Probiotics: specific strains and their effects on mental health
The area of probiotics has seen significant growth in recent years, with a shift towards more therapeutic research. Research has demonstrated that probiotics can influence the microbiota within the microbiota-gut-brain axis (MGBA) and provide beneficial effects in a variety of health domains, both in pre-clinical and clinical studies. Although the exploration of probiotics in mental health is still emerging, the promising role of probiotics in addressing mental health issues, supported by
Alzheimer’s disease
Alzheimer's disease (AD) is a progressive neurodegenerative disorder marked by memory impairment, cognitive decline, and behavioral changes that eventually disrupt daily life. Growing evidence highlights the significant role of the gut microbiota in the onset and possible prevention of Alzheimer’s disease (AD). Studies suggest that alterations in gut microbial composition may influence the development of amyloid-related pathology associated with AD. For instance, Brandscheid et al. (2017)
Bioavailability and absorption
Despite robust mechanistic evidence from cellular and animal models, consistent clinical efficacy of nutraceuticals in neurodegenerative disorders has remained elusive. Critical analysis of negative or equivocal randomized controlled trials suggests that these outcomes frequently reflect limitations in trial methodology rather than the absence of biological activity. Common issues include insufficient statistical power, short treatment durations that fail to align with disease kinetics, and . . .
Need for rigorous clinical trials
The demand for rigorous clinical trials evaluating neuroprotective nutraceuticals is increasing in parallel with the growing experimental evidence supporting their potential therapeutic benefits. While findings from in vitro and in vivo studies—predominantly in rodent models—provide valuable mechanistic insights, these observations cannot be assumed to directly translate into clinical benefit in human populations. Well-conducted human trials are therefore essential to confirm whether . .
Future Directions
Progress in nutraceutical neuropharmacology will depend on shifting from empirical supplementation toward mechanism-driven precision interventions. Clinical studies should preferentially target early or prodromal disease stages, where modulation of pathogenic pathways is more likely to alter disease trajectories. Biomarkers reflecting inflammation, oxidative stress, mitochondrial dysfunction, microbiome composition, and nutrient status should guide both participant selection and outcome . . .
Conclusion
Nutraceuticals exhibit diverse mechanisms of action—including modulation of oxidative stress, neuroinflammation, mitochondrial dynamics, and gut–brain signaling—positioning them as biologically plausible adjuncts for neurodegenerative disorders (Fig. 3). In this review, we summarized evidence showing how both complex food-based preparations and isolated bioactive compounds such as polyphenols, omega-3 fatty acids, vitamins, and probiotics can influence disease-relevant pathways and, in some . .